Jump to content
Zum Start hinzufügen

Weitere Informationen

3D-Modellbahn Studio

Eine Vollbild-App auf Ihrem Startbildschirm mit Push-Benachrichtigungen und mehr.

So installieren Sie diese App auf iOS und iPadOS
  1. Tippen Sie auf das Teilen-Symbol in Safari
  2. Scrollen Sie durch das Menü und tippen Sie auf Zum Startbildschirm hinzufügen.
  3. Tippen Sie oben rechts auf Hinzufügen.
So installieren Sie diese App auf Android
  1. Tippen Sie auf das 3-Punkte-Menü (⋮) in der oberen rechten Ecke des Browsers.
  2. Tippen Sie auf Zum Startbildschirm hinzufügen oder App installieren.
  3. Bestätigen Sie durch Tippen auf Installieren.

Chris06

Mitglieder
  • Benutzer seit

  • Letzter Besuch

Alle erstellten Inhalte von Chris06

  1. Chris06 antwortete auf Chris06s Thema in Modelle
    Hallo @EASY, In Blender sieht es gut aus. Aber wenn Ich es ins MBS Importiere Ist keine Tauschtextur vorhanden. Mache Ich noch etwas in Blender falsch? Gruß Christian
  2. Chris06 antwortete auf Chris06s Thema in Modelle
    Hallo, Ich hab noch etwas mit Blender experimentiert und ein paar Türen erstellt. Nr.1-einmal sind die Türen ohne Tauschtextur und mit Scheiben. Nr.2 einmal sind die Türen mit Tauschtextur und ohne Scheiben. Ich glaub beides zusammen funktioniert nicht. Könnte mir das jemand bestätigen wenn es so ist. Danke Gruß Christian
  3. Chris06 antwortete auf Chris06s Thema in Modelle
    Danke für die schnelle Antwort. Ok dann muss Ich es halt auf die bekannte weise machen. Gruß Christian
  4. Hallo @tim-fischertechnik, Danke für die schnelle Antwort. Werde Ich mir in Blender anschauen. Gruß Christian
  5. Chris06 hat Thema erstellt in Modelle
    Hallo @Neo, Ich hätte mal eine Frage. Bei deinem Modell gibt es ja unter Eigenschaften den Bereich Materialien. Mich interessiert besonders die Spalte Farben. Hab mir mit Blender ein Paar Türen erstellt um diese z.b. bei Modellen die aus Grundkörpern erstellt wurden zu nutzen und möchte denen eine beliebige Farbe zuzuweisen muss sonst immer einen Umweg gehen und mir eine Passende Textur mit der Passenden Farbe erstellen. Muss Ich in Blender etwas hinzufügen oder etwa beim Import ins MBS. Gruß Christian
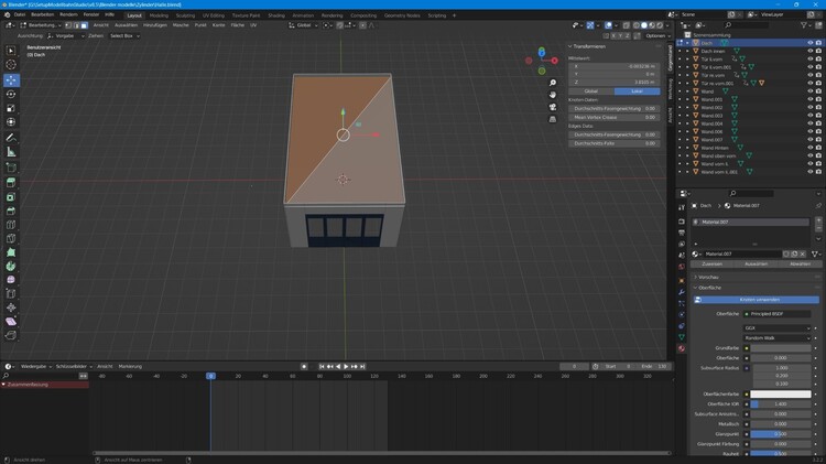
  6. Hallo, Benötige etwas Hilfe. Hab mir ein Modell erstellt und möchte z.b. das Dach bearbeiten. Markiere das Dach gehe dann in den Bearbeitungsmodus. Ich hab wahrscheinlich irgendwann etwas falsche angeklickt. Vorher war die ganze Fläche markiert. Jetzt sind es zwei Dreiecke wie auf dem Bild zusehen ist. Nun weiß Ich nicht wie Ich dies rückgängig machen kann. Gruß Christian.
  7. Chris06 antwortete auf RoniHBs Thema in Modelle
    Hallo @RoniHB, Vielleicht noch diese Varianten. Gruß Christian
  8. Chris06 antwortete auf RoniHBs Thema in Modelle
    Hallo Ronald, Nichts kompliziertes. Ich dachte da in etwa an sowas. Etwas neutrales. Siehe Bild. Gruß Christian
  9. Chris06 antwortete auf RoniHBs Thema in Modelle
    Hallo @RoniHB, schön das Dir meine Version der Waschhalle gefallen hat. Es gibt ja Waschhallen wo man an einem Ende hineinfährt und am anderen wieder raus. So kann man halt 2 Situationen darstellen. Währe es möglich den Modellen Tauschtextur zu spendieren? Dann hätte man noch ein paar Möglichkeiten mehr das Modell einzusetzen. Gruß Christian
  10. Hallo @alexander42, Ich hab es immer so gemacht wie auf dem Bild zu sehen ist. Nr.1 ist der Kontakt vom Signal. Nr.2 ist ein Kontakt aus dem Katalog. Wie auf dem Bild zusehen hab Ich das Gleis ein wenig gekippt trotzdem steht das Signal gerade. Hoffe das Hilft dir. Gruß Christian
  11. Hallo, hab noch eine Variation erstellt. Falls es jemand interessiert! Gruß Christian
  12. Hallo, benötige etwas Hilfe. Ich hab mir eine Halle mit Blender erstellt. Wie erstelle Ich eine Multi-Textur, Fenster, Licht. Vielleicht ein paar Dinge zu viel am Anfang. Aber hat jemand Tipps oder Hinweise was auch immer. Anbei kleines Video. Gruß Christian
  13. Chris06 antwortete auf Chris06s Thema in Modelle
    Hallo, Ich hab mir mal ein Schild mit Blender erstellt. Mit dem Motiv gibt es noch Schwierigkeiten. Dies hab Ich einmal mit der Wechselkulisse erstellt und dank der Tauschtextur ein Logo erstellt. Muss mal schauen wie Ich dies in Blender erstellen kann. Gruß Christian
  14. Chris06 antwortete auf Markus Meiers Thema in Modellwünsche
    Hallo, Im Internet bin Ich zufällig auf etwas gestoßen. Gruß Christian
  15. Chris06 antwortete auf Chris06s Thema in Modelle
    Hier mal ein Video von der kurzen Hebebühne. Gruß Christian
  16. Chris06 antwortete auf Chris06s Thema in Modelle
    Hallo, Hab noch mal eine weitere Hebebühne erstellt und zwar eine kurze. Die ist z.b. zum Reifenwechsel besser geeignet. Auf dem Bild sieht man die verschiedenen höhen. Gruß Christian
  17. Chris06 antwortete auf Markus Meiers Thema in Modellwünsche
    @Thomas_103, jetzt passt es.
  18. Chris06 antwortete auf Markus Meiers Thema in Modellwünsche
    Hallo @Thomas_103, das ist ja auch ok. Aber bei dem Modell welches Ich auf dem Bild benutze und welches von Bahnland vorgeschlagene Modell von @Roter Brummer ist und zwar das Modell DB Bm-Waggons (2. Klasse) welches im Originalen umgebaut wurde. Bei dem ist es nicht möglich. Versuche es mal mit dem Modell. Hab auch schon das eine oder andere Modell aus der Eurofirma benutzt. Für dein Modell aus der Zip Datei brauchst Du nur die Textur verschicken weil diese ja niemand besitzt. Das Modell bräuchtest Du nicht verschicken. Dies hat ja jeder im Online-Katalog. Gruß Christian
  19. Chris06 antwortete auf Markus Meiers Thema in Modellwünsche
    Hallo @Thomas_103, welchen Wagon hast Du benutzt. Ich hab den von Roter Brummer benutzt und zwar den DB Bm-Waggons (2. Klasse)- Gruß Christian
  20. Chris06 antwortete auf Markus Meiers Thema in Modellwünsche
    Hallo @Roter Brummer, es sollte auch nur ein Beispiel sein. Das mit den Stirnseiten hatte Ich dann auch nicht weiter verfolgt. Da es ja ohne eingriff deinerseits nicht möglich ist die Textur rundherum am Dach zu realisieren. Gruß Christian
  21. Chris06 antwortete auf Markus Meiers Thema in Modellwünsche
    Sind aber die Farbwerte die Maxwei angegeben hat.
  22. Chris06 antwortete auf Markus Meiers Thema in Modellwünsche
    Ungefähr so?
  23. Chris06 antwortete auf Markus Meiers Thema in Modellwünsche
    Hallo @Roter Brummer, 1.Farbe wie auf dem Bild zu sehen. Hab da die neuere Variante genommen.(Farbe hatte Ich damals von Maxwei seinem Modell Übernommen als er die Taurus Lok als Entwurf Hochgeladen hatte. Und laut Internet ist es die Farbe wie auf dem Bild.) 2.Was meint Du mit Ausführungen. Ich nehme mal an Du meinst ob es verschiedene Klassen gibt. Im Internet hab Ich nichts gefunden das an den Wagons Hinweise auf Bezeichnungen bezüglich Klassen angebracht sind. Gruß Christian
  24. Chris06 antwortete auf RoniHBs Thema in Modelle
    Hallo @RoniHB, Ich würde mich der Meinung von Spurwechsel anschließen. Da die Animationen der Tankstelle keine Wirkung haben. Denke Ich das es zu Irritationen kommen kann und Du dadurch mehrere Anfragen bezüglich der Animationen erhalten könntest. Weiß nicht ob das in deinen Interesse ist. Gruß Christian
  25. Chris06 antwortete auf Markus Meiers Thema in Modellwünsche
    Hallo @norbert_janssen, soll Ich dir die Texturen für den Rail-Jet Flixtrain zusenden oder möchtest Du noch etwas Warten bis Bahnland die Variationen bereit stellt. Oder sollen es die Texturen für die Wagen DE Bvmz 237 und DE WRmz 137. Der erstgenannte ist 1/2 Klasse und der zweite ist der Speisewagen. Gruß Christian

Push-Benachrichtigungen konfigurieren

Chrome (Android)
  1. Tap the lock icon next to the address bar.
  2. Tap Permissions → Notifications.
  3. Adjust your preference.
Chrome (Desktop)
  1. Click the padlock icon in the address bar.
  2. Select Site settings.
  3. Find Notifications and adjust your preference.