Jump to content
Zum Start hinzufügen

Weitere Informationen

3D-Modellbahn Studio

Eine Vollbild-App auf Ihrem Startbildschirm mit Push-Benachrichtigungen und mehr.

So installieren Sie diese App auf iOS und iPadOS
  1. Tippen Sie auf das Teilen-Symbol in Safari
  2. Scrollen Sie durch das Menü und tippen Sie auf Zum Startbildschirm hinzufügen.
  3. Tippen Sie oben rechts auf Hinzufügen.
So installieren Sie diese App auf Android
  1. Tippen Sie auf das 3-Punkte-Menü (⋮) in der oberen rechten Ecke des Browsers.
  2. Tippen Sie auf Zum Startbildschirm hinzufügen oder App installieren.
  3. Bestätigen Sie durch Tippen auf Installieren.

Empfohlene Beiträge

Geschrieben

Hallo,

hab mal ein neues Thema aufgemacht da die ja nichts mehr mit dem Modell Audi A3 Limousine zu tun hat. Ich hab noch mal meine Halle mit Blender überarbeitet. Nun sind die Seiten Wände links und rechts ausblendbar und somit mehrfach einsetzbar. Da man sie zusammenstellen kann und die jeweiligen Seitenwände ausblenden kann.
Gruß Christian

Halle 01.jpg

Halle 01a.jpg

Geschrieben
  • Autor

Hallo,

kleines Update. Hab der Halle noch Fenster spendiert. Find so hat man einen besseren Einblick ins innere. Die Fenster auf dem Dach sind zwar nicht so schön wie die von Bahnland. Aber jeder fängt ja mal an.

Gruß Christian

Halle 02.jpg

Halle 02a.jpg

Halle 02b.jpg

Halle 02c.jpg

Geschrieben
  • Autor

Hallo an alle,

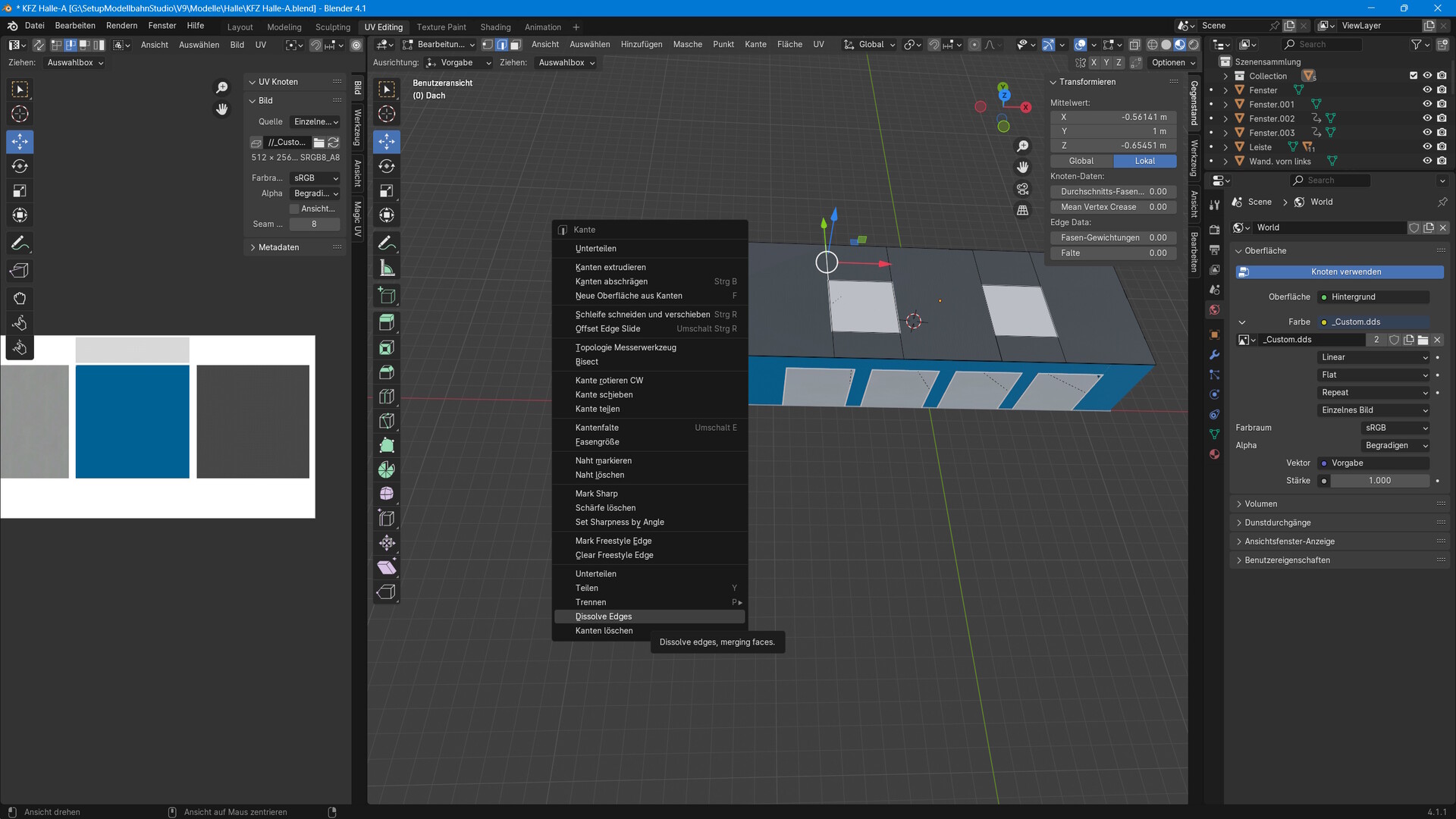
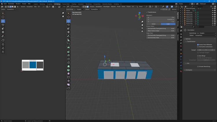
Ich hätte mal eine Frage bezüglich Texturen. Ich hab mir in Blender mit dem Werkzeug Schleife schneiden Fensteröffnungen im Dach erstellet. Dabei entstehen ja die Kanten(Bild links). Dann muss Ich ja die Flächen wieder den Kacheln auf der Textur zuordnen. Da die Flächen nun verschiedene Größen haben wirkt sich das auf die Textur aus (Bild rechts). Wenn die Textur einfarbig ist fällt dies ja nicht weiter auf. Wenn man aber eine Textur mit Motiv erstellt dann ist dies sichtbar. bei denn außen Flächen fällt dies nicht so sehr auf da die Flächen relativ gleich groß sind . Nur bei den Flächen in der Mitte sieht man denn unterschied. Kann man in Blender die Kanten entfernen oder verkürzen? Oder gibt es da eine andere Möglichkeit. Bitte um Tipps oder Hinweise. Hab schon ein wenig versucht z.B. mit Kante löschen. Hat aber nicht funktioniert da dann die ganze Fläche mit entfernt wurde. Vielleicht hab Ich aber auch etwas übersehen!.🤔

Gruß Christian

Halle 03.jpg

Halle 03a.jpg

Geschrieben

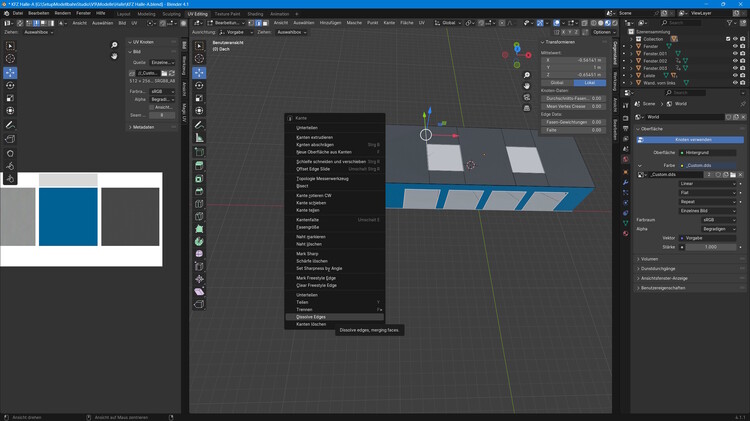
Hallo Christian

Mit "Dissolve Edges"...

2025-07-31 17_24_28-_ (Unsaved) - Blender 4.3.2.jpg

Aber nur soweit es die physikalischen Grenzen zulassen.

lg max

Geschrieben
  • Autor

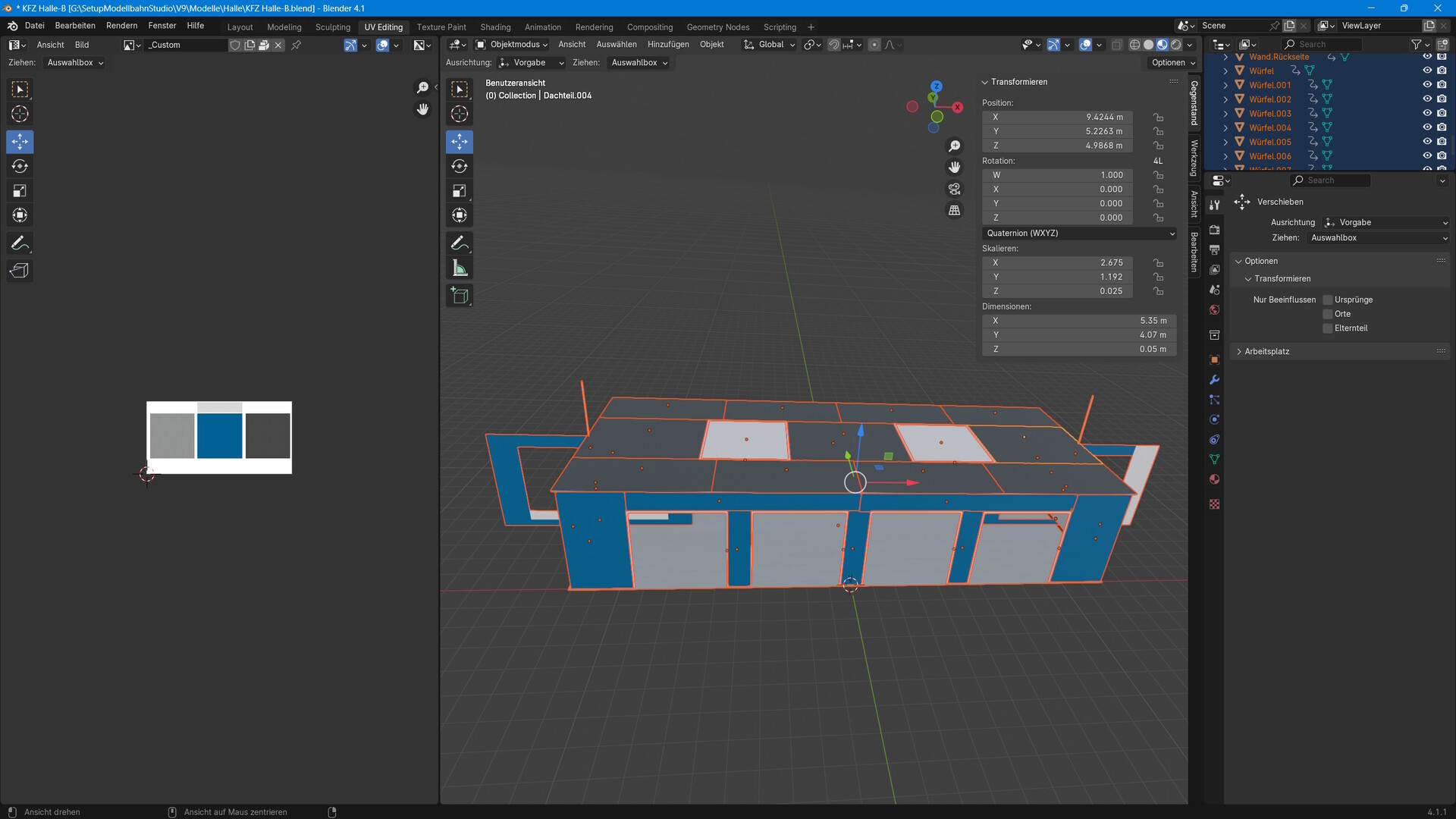
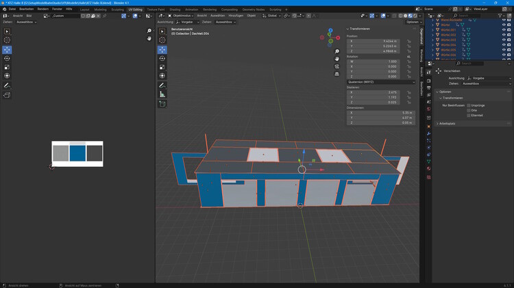
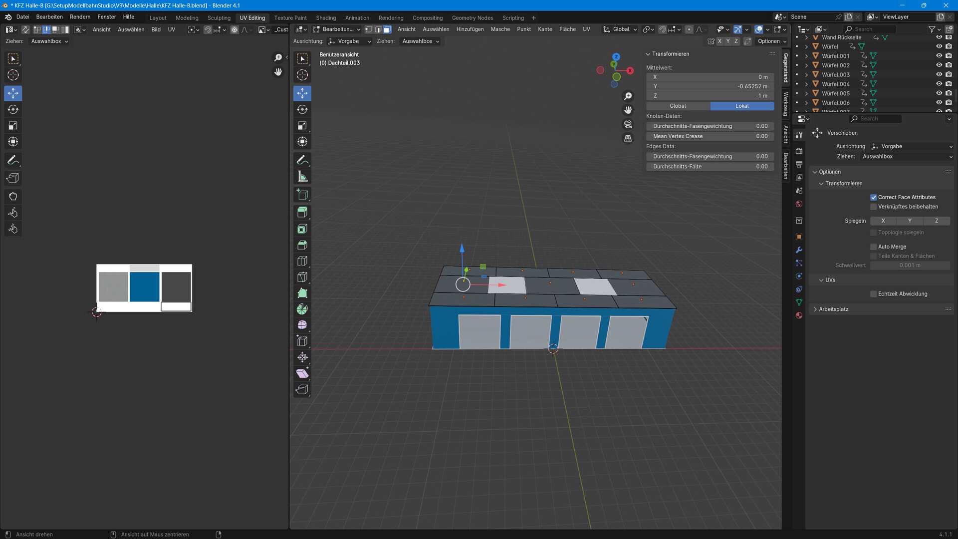
Hallo @maxwei

Danke für deine Antwort. Konnte einen Teil der Kanten entfernen außer 4.Stück. Wenn Ich mir aber das Modell nach dem Import ins MBS ansehe sieht es aus wie auf Bild rechts zu sehen ist. Ist dies richtig so? Ich denke mal nein.🤔

Gruß Christian

Halle 03b.jpg

Halle 03c.jpg

Geschrieben
vor 3 Stunden schrieb Chris06:

Ist dies richtig so? Ich denke mal nein.🤔

Dann selektiere die Seiten am Dach und projiziere die Textur neu.

Es gibt noch eine Einstellung bei der die Textur automatisch korrigiert wird.
Diese muss aber vorher aktiviert werden (im Edit-Mode).

2025-07-31 21_23_53-_ BR_103_fertig_Lufthansa [C__Daten_Blender_MBS_Version_9_Lokomotiven_BR_103_BR_.jpg

lg max

Bearbeitet von maxwei

Geschrieben
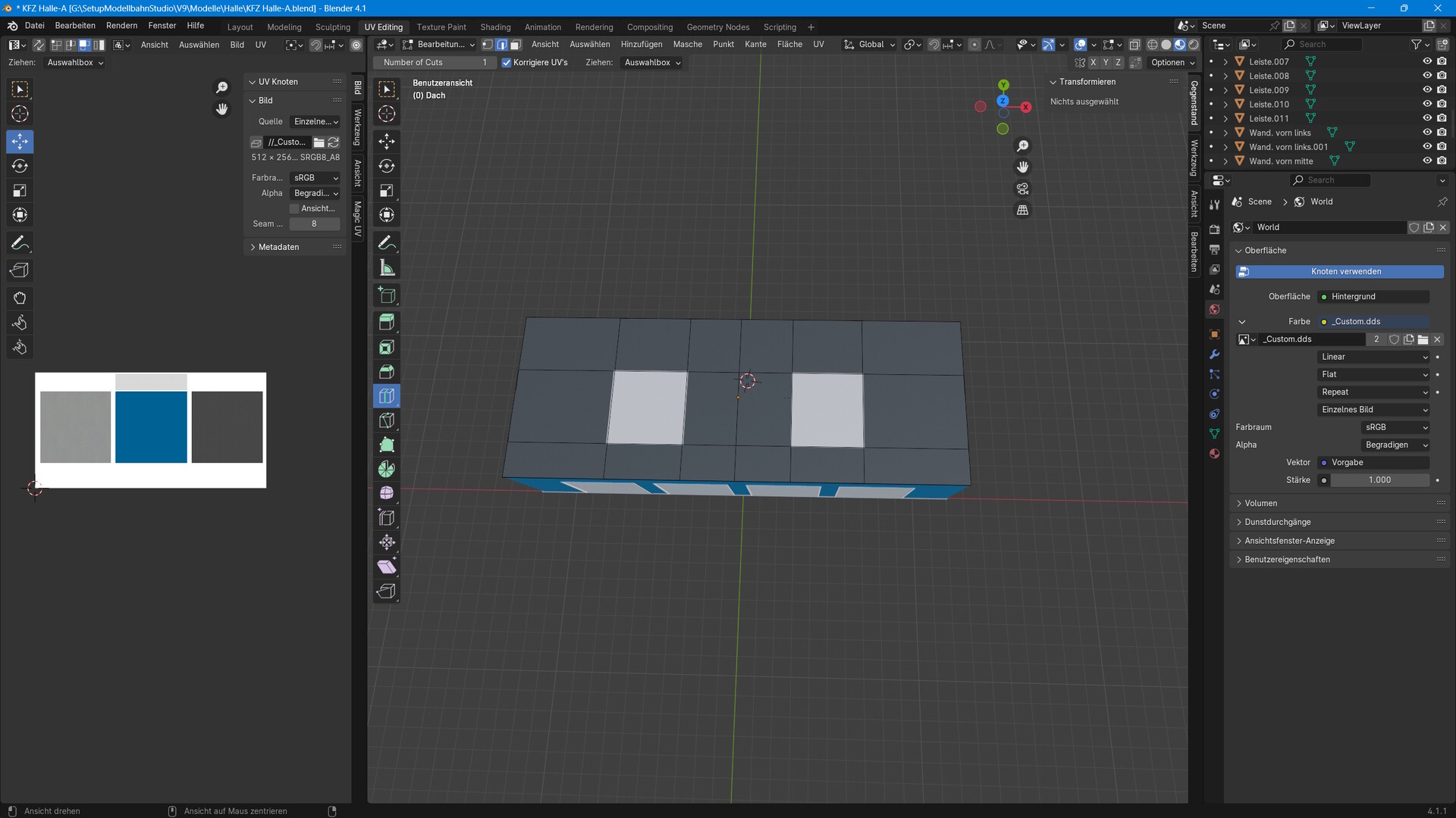
  • Autor

Danke,

aber das Modelles lässt sich nicht mehr importieren. Ich denke werde wohl das Modell neu erstellen.

Gruß Christian

Halle 03d.jpg

Halle 03e.jpg

Geschrieben

Nix da, Chris,

wozu neu erstellen? Mach es dir nicht schwerer als es ist! Schiebe mal dein Modell beiseite und beginne zu den Modellmaßen eine Dachtextur zuerstellen! Vielleicht reicht ja auch eine einfache graue Texturfarbe. Alles andere ...uninteressant! Meine Meinung!

Gruß Karl

Geschrieben
  • Autor

Hallo @brk.schatz

Ist kein Problem. Hab ja noch eine andere Variante des Modells. Brauch nur die Seitenwände verändern. Ich versuche halt bei einem Modell verschiedene Texturen. Der eine oder andere meint vielleicht was dieses rum Texturieren soll. Macht hallt kein anderer. Jeder wie er mag. Dadurch sehe Ich aber für mich wie das Modell mit dieser oder jener Textur aussieht. Bei diesem Modell hab Ich mich für eine einfache Farbgebung entschieden.☺️

Gruß Christian

Halle 04.jpg

Geschrieben
  • Autor

Hallo @brk.schatz,

Ich hab mein Modell nochmal etwas überarbeitet habe nämlich noch eine Animation hinzugefügt so das man das Dach ausblenden kann. Hab das Dach als eigenständiges Modell exportiert. Vorher hab Ich die Textur noch überarbeitet. Ist zwar nicht perfekt. Aber sieht jedenfalls besser als vorher.

Gruß Christian

Halle 05.jpg

Halle 05a.jpg

Geschrieben

Hi Chris,

Chris.jpg

deine Textur hat zwei pregnante Stellen, die solltest du "auschalten". Die rechte Seiten (durch den roten Pfeil markiert) auf die Kante vom Mauerwerk ziehen. Die linke Seite ( roter Pfeil ) von der eigentlichen Textur trennen, um 180° drehen und ebenfalls auf die Mauerkante (li.) positionieren. Die Schnittkante dann abmildern. Müßte dann passen.

Gruß Karl

Geschrieben
  • Autor

Hi Karl,

so müsste es besser sein.🤔

Gruß Christian

Halle 05b.jpg

Geschrieben

...so passt das auch. .... sehr gut gemacht, kann da nicht meckern!

Gruß Karl

Geschrieben
  • Autor

Danke.☺️

Gruß Christian

Geschrieben
  • Autor

Hallo,

da sich bei der Halle die Wände ausblenden lassen lässt sie sich beliebig vergrößern. Auf den Bilder sind 2 Hallen zu einer zusammen gefügt. Man kann auch seitlich welche anfügen wenn man es braucht.

Gruß Christian

Halle 06.jpg

Halle 06a.jpg

Halle 06b.jpg

Halle 06c.jpg

Geschrieben

Ja Chris

sieht gut aus! Als Anregung vielleicht: Die Leuchtstoffröhre. Wenn du magst, könntest du sie unterteilen? Die längsten Leuchtröhren mit denen ich zu tun hatte waren 1,5m. Kann noch nicht einmal mehr sagen ob man die überhaupt noch bekommt.

Chris, es ist dein Modell. Wenn du meinst es bleibt sowie es ist.... muß ich akzeptieren.

Gruß Karl

Geschrieben
  • Autor

Karl,

meinst Du in etwa so. Hast recht ist ein wenig lang! Darum zeige Ich es ja um die Meinung anderer zu lesen.😉

Gruß Christian

Halle 06d.jpg

Geschrieben

Hallo @Chris06 ,

der Eingangsbereich ist prima ausgeleuchtet. ..Ich finds top(y)!

Gruß Karl

Geschrieben
  • Autor

Hallo,

kleines Beispiel wie man meine mit Blender erstellte Halle einsetzen kann. Da ja alle Wände und das Dach ausblendbar sind Ist sie mit Grundkörper individuell gestaltbar im diesem Fall die Vorderseite. Im Bild links mit Grundkörpern gestaltet Vorderfront. Auf der rechten Seite das Original. Da die Tore in der Breite verstellbar sind kann man wie in diesem Beispiel 2Tore mit einem Schalter steuern. Ich hoffe man kann es auf dem Bild erkennen.

Gruß Christian

Hallen 01.jpg

Geschrieben
  • Autor

Hallo,

Noch eine möglich variante.

Gruß Christian

Hallen 02.jpg

Geschrieben
  • Autor

Hallo,

für den Anhänger hab Ich erstmal eine Plane mit Grundkörpern erstellt. Eventuell erstelle Ich noch eine mit Blender die in der Breite variable ist!

Gruß Christian

Plane für Anhänger.jpg

Geschrieben
  • Autor

Hey,

Kleines Video. Modell ist noch nicht vollständig es fehlt noch der Rahmen..😏

Gruß Christian

Geschrieben

Hallo Christian,

versuch doch die hintere Plane nach oben zu öffnen

Geschrieben
  • Autor

Hallo,

Plane mit Rahmen. Warum Thomas ist dies besser?

Anhänger 08.jpg

Geschrieben
  • Autor

Noch ein kleines Video mit einer Variation des Öffnens der hinteren Plane.

Gruß Christian

Erstelle ein Benutzerkonto oder melde dich an, um zu kommentieren

Push-Benachrichtigungen konfigurieren

Chrome (Android)
  1. Tap the lock icon next to the address bar.
  2. Tap Permissions → Notifications.
  3. Adjust your preference.
Chrome (Desktop)
  1. Click the padlock icon in the address bar.
  2. Select Site settings.
  3. Find Notifications and adjust your preference.