Jump to content
Zum Start hinzufügen

Weitere Informationen

3D-Modellbahn Studio

Eine Vollbild-App auf Ihrem Startbildschirm mit Push-Benachrichtigungen und mehr.

So installieren Sie diese App auf iOS und iPadOS
  1. Tippen Sie auf das Teilen-Symbol in Safari
  2. Scrollen Sie durch das Menü und tippen Sie auf Zum Startbildschirm hinzufügen.
  3. Tippen Sie oben rechts auf Hinzufügen.
So installieren Sie diese App auf Android
  1. Tippen Sie auf das 3-Punkte-Menü (⋮) in der oberen rechten Ecke des Browsers.
  2. Tippen Sie auf Zum Startbildschirm hinzufügen oder App installieren.
  3. Bestätigen Sie durch Tippen auf Installieren.

Empfohlene Beiträge

Geschrieben

Eine sehr lobenswerte Idee! Die Aufteilung in Gruppen ist mir z.B. neu. SketchUp-Nutzer können vielleicht trotzdem was mit anfangen.

Gruß
  Andy

Geschrieben

Hallo,

vor einer Stunde schrieb Andy:

Die Aufteilung in Gruppen ist mir z.B. neu. SketchUp-Nutzer können vielleicht trotzdem was mit anfangen.

ja, auch bei Sketchup kann man Gruppen oder allgmenein markierte Bauteile (müssen nicht zwangsweise Gruppen sein) ausblenden und zu einem späteren Zeitpunkt wieder einblenden. Ich mache davon beim Bau meiner Modelle auch reichlich Gebrauch.

Viele Grüße
BahnLand

Geschrieben

Ich habe bei den einzelnen Bestandteilen dann irgendwann den Fehler gemacht, alles in ein Mesh zusammenzufügen um Eckpunkte zu sparen. Aber ein Polygon spart man dadurch ja nicht. Es hatte dann den Vorteil, dass man doch noch einige (sehr wenige) nie sichtbare Schnittflächen entfernen konnte, aber irgendwann habe ich's dann doch wieder auseinandergenommen. Es sind sonst einfach zu viele Dinge im Bild. Vielleicht kann man auf solche Anfängerfallen bei der Gelegenheit ja auch mal hinweisen.

Gruß
  Andy

Geschrieben
  • Autor

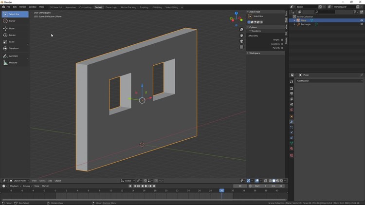
Hallo Freunde

ich habe noch ein Bild vom sogenannten Elternteil gemacht. Dazu dient mir ein NullObjekt als Elternteil indem ich alle Baugruppen hinein lege. Das hat den Vorteil dass ich das gesamte Modell in Höhe, Breite oder Länge verändern kann Ohne das zum Beispiel Animationen nicht mehr an der richtigen Stelle ausgeführt werden oder andere Bauteile falsch dargestellt werden.

Gruß

FeuerFighter

Bild_001_________2019_11.26_______16h32m35s.jpg.24f42797cec672e74f66a2bfe81c74e1.jpg

Geschrieben

Verhindert das folgende Situation?
 Neues Objekt (sagen wir mal die Regenrinne). Wird an die richtige Stelle geschoben. Mache ich eine Kopie für die andere Dachseite. Wenn ich die jetzt manuell (!) um z drehe, rast die in einem Riesenradius ums Haus.

Geschrieben
  • Autor

Hallo Andy

Nein! Aber Du kannst folgendes tun damit der Cursor nach den kopieren am Modell ist. Klicke eine Fläche oder Kante oder Punkt im Edit Modus an, dann Shift + S und Cursor an Auswahl. Umschalten auf Objekt Modus "Objekt Ursprung festlegen und Ursprung zu 3D Cursor" Siehe Bilder und nun kannst Du alles um die Achse drehen.

Gruß

FeuerFighter

Bild_004_________2019_11.26_______17h07m58s.thumb.jpg.44a16b4792c05f9415ae6b921655ed83.jpg

Bild_003_________2019_11.26_______17h04m36s.thumb.jpg.efc03d2a89e3930f1214e40ba36f298c.jpg

 

Geschrieben
  • Autor

Hallo Freunde

mit dem zweiten Bahnhof bin ich auch ein Stück weiter gekommen aber jetzt mache ich erstmal den Bad Lauterberg fertig und dann geht es mit diesen hier weiter.

Gruß

FeuerFighter

Bild_001_________2019_11.27_______12h38m05s.thumb.jpg.33625860b43def9a585809d0038a4a77.jpgBild_002_________2019_11.27_______12h44m32s.thumb.jpg.422f173ab621abfcd37c85f7d21e1f45.jpg

Geschrieben
  • Autor

Hallo Freunde

ein kleines Stück vom Bahnhof Kräwinklerbrücke ist wieder geschafft und der Bahnhof Bad Lauterberg nähert sich auch dem Ende zu.

Gruß

FeuerFighter

2039109108_BahnhofKrwinklerbrcke(1).thumb.jpg.c4152f93753baa595b30add131f53a0d.jpg1152208356_BahnhofKrwinklerbrcke(2).thumb.jpg.42a97ea528537fa99b0b5903d1272abe.jpg

 

Bearbeitet von FeuerFighter
Bilder getauscht

Geschrieben
  • Autor

Hallo Freunde

vielen Dank für die Klicks.

heute habe ich noch ein Update vom Bahnhof Kräwinklerbrücke. Die Balken an der Lokschuppenseite sind fertig und die erste Seite ist beleuchtet.

Gruß

FeuerFighter

Bild_002_________2019_11.30_______12h14m24s.thumb.jpg.ab542a3daff241844d7cd4e2765edaae.jpgBild_001_________2019_11.30_______12h13m39s.thumb.jpg.3cff3b8cbe1d0259f05f4260ee6989b2.jpg

Geschrieben

Hallo FeuerFighter,
nur mal die technische Frage, ob Du da im Haupthausbereich komplette Wandtexturen inklusive Fenster angelegt hast?
Eigentlich denke ich ja nein, weil die Fenster ja eingerückt erscheinen. Ist ja ein Mehraufwand, den ich bei meinem Häuschen ja auch eingegangen bin, aber - in dem Fall kriegst Du ja innenliegende Löcher und da interessiert mich die Frage (für den äußeren Teil!): 'Schneidest' Du wie in Deinem Video Teil1 rechtwinklig und räumst wieder einige Kanten weg oder erzeugst Du für den Zugang zum Loch Diagonalkanten von den Ecken aus? Da würde mich wirklich mal ein Mesh-Bild interessieren.

Gruß
  Andy

Geschrieben
  • Autor

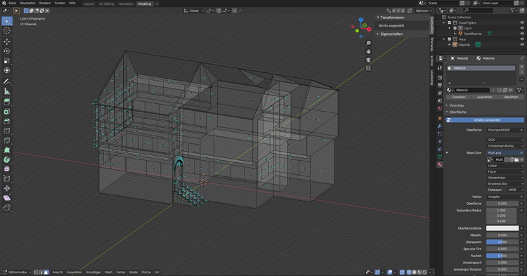
Hallo Andy

vor 1 Stunde schrieb Andy:

nur mal die technische Frage, ob Du da im Haupthausbereich komplette Wandtexturen inklusive Fenster angelegt hast?

Nein  siehe Bild 3

vor 1 Stunde schrieb Andy:

in dem Fall kriegst Du ja innenliegende Löcher

Nein der Ausschnitt wird neu Texturiert und nach hinten gelegt.

ich benutze das Knife Werkzeug für die Fenster und Türen (siehe Bilder 1 und 2). Nach dem schneiden werden die Flächen separiert und nach innen geführt wobei die Innenkanten Ihre Textur behalten. Die Fronttextur ersetze ich dann mit einem Fenster (siehe Bild 3). Es gibt natürlich auch andere Möglichkeiten wie das Boolean Werkzeug.

Gruß

FeuerFighter

Bild_001_________2019_11.30_______14h20m05s.thumb.jpg.a5dbb5a407f4791d93ac75f7564e18a3.jpg

links und rechts senkrecht ausschneiden

Bild_002_________2019_11.30_______14h20m32s.thumb.jpg.a11e85562a028ea6f170266effdc17b7.jpg

oben und unten waagerecht ausschneiden

Bild_003_________2019_11.30_______14h35m42s.thumb.jpg.b46edf4ea49d9b347ce65f9005e37e23.jpg

links das Fachwerk rechts das Fenster und die Tür (Ausschnitt aus meiner Multitextur)

 

Geschrieben
vor 1 Stunde schrieb FeuerFighter:

Es gibt natürlich auch andere Möglichkeiten

Hallo FeuerFighter,
deswegen frage ich mal nach, welche sich bei viel Erfahrung durchgesetzt haben. Aber ich nehme an, dass das auch wieder auf den Einzelfall ankommt. Und es muß auch nicht heißen, dass eine andere Möglichkeite die schlechtere ist, bloß weil die eine sich in den Fingern festgesetzt hat und einfach deswegen leichter von der Hand geht.
Bin da halt noch auf der Suche nach (m)einem Stil.

Gruß
  Andy

Geschrieben
  • Autor

Hallo Andy

vor 13 Minuten schrieb Andy:

deswegen frage ich mal nach, welche sich bei viel Erfahrung durchgesetzt haben

das kommt zum einen auf das Modell an zum anderen auf den Modellbauer. Bei Rundungen zum Beispiel nehme ich das Boolean Werkzeug weil es schneller geht und eine saubere Rundung macht. Bei Rechtecken und Dreiecke dann wieder das Knife Werkzeug.

Gruß

FeuerFighter

Geschrieben

Hallo zusammen, ich sag mal wie ich das mache am Beispiel einer Hauswand (lässt sich natürlich überall einsetzen)

Erstelle ein einfaches Plane:

verwende den "Loop Cut" (CTRL R) welcher x-beliebige Schnitte exakt horizontal oder vertikal einschneidet (mit Mausrad einstallbar), verschiebbar und editierbar.

for.thumb.jpg.663162b9c036a3253a947b8416e22217.jpg

Selektiere im Edit-Modus 2 Faces welche den Ausschnitt darstellen sollen und entferne diese:
for1.thumb.jpg.1073c50cbf90eaabde282ee865926cc6.jpg

überflüssige Edges löschen (Dissolve, NICHT Delete, entweder alle horizontale oder alle vertikale (Rest muß stehenbleiben sonst gibt's keinen Bezug).

Jetzt machen wir mit dem "Solidify Modifier" das ganze dreidimensional (sämtliche Parameter einstellbar):
for2.thumb.jpg.0d839bc7ac2185b1701cc4a3445273b4.jpg
Und in 2 Minuten eine komplette Hauswand erstellt.

Aber wie @FeuerFighter schon schrieb;

Viele Wege führen nach Rom.

lg max

Geschrieben

Sorry, ich hoffe, dass wir jetzt nicht wieder zu sehr abdriften. Aber es überrascht mich jetzt sehr, dass da auf der Außenseite dort keine eine Kante mehr vom Rand zu den Fenstern führt. Ich dachte, das wäre gar nicht möglich. Vielleicht machen wir zu dem Thema doch noch mal einen Extrathread auf.

Gruß
  Andy

Geschrieben

Hallo Andy, doch, siehst jedoch nur im Edit-Modus, schrieb ja auch oben entweder "horizontal oder vertikal"
for3.thumb.jpg.39c244cec9058cb8c3da9835461a4094.jpg

lg max

PS: aber wie du richtig sagst, wir sollten @FeuerFighter's Fred damit nicht zumüllen.

Bearbeitet von maxwei

Geschrieben
  • Autor

Hallo Freunde und auch alle anderen

ich hoffe dass ich Euch diese beiden Modelle zum Nikolaus zur Verfügung stellen kann. Es fehlen nur noch ein paar Kleinigkeiten.

Bild_001_________2019_12.01_______11h47m23s.thumb.jpg.2942eaaa0c61b90169a84e978836f103.jpg

Gruß

FeuerFighter

 

Geschrieben

(y) Und hoffentlich waren wir dieses Jahr auch böse genug, dass Knecht Ruprecht ein paar neue Routen für die Anlagen mitbringt. >:(:)

Geschrieben
  • Autor

Hallo Freunde

Danke, Danke für die Klicks das freut auch den Weihnachstmann.

vor 38 Minuten schrieb Andy:

Und hoffentlich waren wir dieses Jahr auch böse genug, dass Knecht Ruprecht ein paar neue Routen für die Anlagen mitbringt.

also bei mir bringt der Weihnachtsmann keine Routen oder Ruten sondern er hat eine Überraschung zu Weihnachten.

Gruß

FeuerFighter

Unbenannt.thumb.jpg.9dbfc1489bde3e11b0f7f45bdf83e44d.jpg

mehr sei noch nicht verraten.

Geschrieben

Hallo Feuerfighter,

da kann man sich schon mal auf den Nikolaus freuen.

Und zu Weihnachten gibt es auch eine Bescherung, ich bin schon gespannt. :)

Wie immer, tolle Modelle, 5 und mehr gefällt mir.

Andreas (astt)

Geschrieben
  • Autor

Hallo Andreas

vor 10 Minuten schrieb astt:

Und zu Weihnachten gibt es auch eine Bescherung, ich bin schon gespannt.

es ist aber keine Lokomotive, die auf dem Bild ist aus dem Katalog hat aber auch damit zu tun.

Gruß

FeuerFighter

Geschrieben
  • Autor

Hallo alle zusammen

das sollte noch vor Weihnachten fertig werden. Mal sehen wie weit ich in den nächsten Tagen komme.

Gruß

FeuerFighter

Bild_002_________2019_12.02_______19h03m35s.thumb.jpg.61f191e327b67ee44a5e44daffbcc9f7.jpg

Bild_003_________2019_12.02_______19h03m49s.thumb.jpg.7a783a7bc7668eb3a12223553dd338e3.jpg

Bild_001_________2019_12.02_______19h20m33s.thumb.jpg.3f08d72555e143d63cbfaac08dc1a233.jpg

Geschrieben

Da bin ich ja wirklich mal gespannt, welchen Zweck das erfüllt hat. Dazu habe ich nicht einen Funken Idee...

Gruß
  Andy

Geschrieben

Hallo Werner,

sieht zuerst etwas Eigenartig aus, hat aber seinen eigenen Charme. (y)(y)

Gruss

Andreas (astt)

Geschrieben
  • Autor

Hallo Freunde

vielen Dank für die Klicks und netten Kommentare.

ich hoffe dass es schön wird wenn es fertig ist. Ein weiteres Bild habe ich noch für Euch. Mitte und rechts sowie unten kommen natürlich noch Fenster hin. Auch an sonsten fehlt noch einiges.

Gruß

FeuerFighter

Bild_001_________2019_12.03_______12h37m33s.thumb.jpg.f759be1fdf4df8d5f758bab4ffb44020.jpg

 

Bearbeitet von FeuerFighter
Bild geändert

Erstelle ein Benutzerkonto oder melde dich an, um zu kommentieren

Push-Benachrichtigungen konfigurieren

Chrome (Android)
  1. Tap the lock icon next to the address bar.
  2. Tap Permissions → Notifications.
  3. Adjust your preference.
Chrome (Desktop)
  1. Click the padlock icon in the address bar.
  2. Select Site settings.
  3. Find Notifications and adjust your preference.