Jump to content
Zum Start hinzufügen

Weitere Informationen

3D-Modellbahn Studio

Eine Vollbild-App auf Ihrem Startbildschirm mit Push-Benachrichtigungen und mehr.

So installieren Sie diese App auf iOS und iPadOS
  1. Tippen Sie auf das Teilen-Symbol in Safari
  2. Scrollen Sie durch das Menü und tippen Sie auf Zum Startbildschirm hinzufügen.
  3. Tippen Sie oben rechts auf Hinzufügen.
So installieren Sie diese App auf Android
  1. Tippen Sie auf das 3-Punkte-Menü (⋮) in der oberen rechten Ecke des Browsers.
  2. Tippen Sie auf Zum Startbildschirm hinzufügen oder App installieren.
  3. Bestätigen Sie durch Tippen auf Installieren.

Empfohlene Beiträge

Geschrieben

Hallo @FeuerFighter,

da ist Dir wieder ein sehr schönes Modell gelungen (y) ..... (y).

Schöne Grüße
SputniKK

Geschrieben
  • Autor

Hallo Thomas,

er soll sich ja im Dunkeln nicht in die Hand hacken. Der sitzt jetzt gemütlich am Kamin und trinkt einen Jägermeister.

Gruß
FeuerFighter

Geschrieben
  • Autor

Hallo SputniKK und viele andere,

es freut mich das es Dir und vielen hier im Forum gefällt.

Wenn in Punkto laufender Uhr noch Wünsche bestehen können SputtniKK oder ich gerne helfen und etwas bauen.

Gruß
FeuerFighter

 

Geschrieben
  • Autor

Hallo alle zusammen,

ich habe mal mit dem Mittelteil vom Bentheimer Bahnhof begonnen. Mal sehen ob es einigermaßen wird.

Gruß
FeuerFighter

Bild_001_________2020_02.25_______10h59m26s.thumb.jpg.b730803998ef9912fc212c7180a47676.jpg

Geschrieben
  • Autor

Hallo alle zusammen @ Hermann,

Die einzelnen Bauabschitte sind erstellt.

@Hermann, wenn es so in Ordnung ist vom Aussehen werde ich es dann bauen. Es war nicht ganz einfach vom Bildmaterial her. Außerdem gibt es Ihn in verschiedene Ausführungen. Ich denke einmal alt und einmal Neubau. Wenn ich es richtig sehe ist dieser der alte Bahnhof.

Gruß
FeuerFighter

Bentheim.thumb.jpg.b58c8c98892032ca616179bfe396a144.jpg

Geschrieben

Hallo Feuerfighter,

der Bahnhof des Jahres 2019 von Dir sieht doch schon mal super aus.

Das Mittelteil wurde dieses Jahr von der Firma Busch in H0 herausgebracht

Gruß Hermann

Bearbeitet von HWB

Geschrieben
  • Autor

Hallo Hermann @ alle anderen,

ich habe mal angefangen mit dem Bau.

Gruß
FeuerFighter

So sieht es in Blender aus. Alle Elemente die im Moment zum bauen nicht benötig werden sind ausgeblendet.

Bild_001_________2020_02.26_______11h11m53s.thumb.jpg.c53a6403964a2972e4e22c61ef1bf44b.jpg

und so auf der Anlage mit allen Elemenmten.

Bild_002_________2020_02.26_______11h14m30s.thumb.jpg.5e55cd97b6f91ee93e4d602a80a8b3b7.jpg

Geschrieben
  • Autor

Hallo alle zusammen,

ich möchte Euch den Bauverlauf des neuen Modell zeigen und wie ich es in Blender Stück für Stück anfertige. Vieleicht bekommt ja doch noch jemand Lust mit Blender zu bauen.

Gruß
FeuerFighter

Bild_004_________2020_02.26_______17h12m29s.thumb.jpg.2cfd7c54307a11c1d7b8ed803bdd3650.jpg

Vorderseite Hauptgebäude fertig gestellt bis auf den Balkon und Ausarbeitung.

Bild_001_________2020_02.26_______17h09m16s.thumb.jpg.e329a8e224bb95a10bd4caaab15276ee.jpg

Beide Türmchen mit Texturen versehen.

Bild_007_________2020_02.26_______17h56m14s.thumb.jpg.51b2b76c3d6100859ac80791331fa49d.jpg

Bahnsteig Rückseite begonnen

Bild_006_________2020_02.26_______17h14m00s.thumb.jpg.8d5a01ef8cd9d208d2130281834dc8b8.jpg

Vorderseite auf der Anlage

Bild_005_________2020_02.26_______17h13m42s.thumb.jpg.77d7d0a512fe7bd43710775ba979a6c4.jpg

Rückseite auf der Anlage

Geschrieben
  • Autor

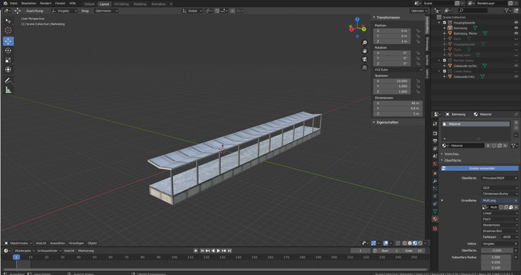
Hallo alle zusammen,

ich möchte Euch über den Fortschritt des Bahnhofsmodells informieren.

Gruß
FeuerFighter

Inzwischen sind beide Bahnhofsuhren animiert und die Türmchen noch einmal geändert. Der Eingang und die Treppe sind nun auch schon gestaltet.

Bild_001_________2020_02.28_______17h10m44s.thumb.jpg.4130c91eada217bf0117bb8123a90d84.jpg

und so sieht das ganze inzwischen aus.

Bild_003_________2020_02.28_______17h12m59s.thumb.jpg.0f43e67dc166e3cf30d075b0ef7f19fd.jpg

Geschrieben

Hallo Feuerfighter,

ich habe einmal das danebenstehende Stellwerk als Entwurf eingestellt.

B4D710A1-D05A-4804-9725-3279CAE0D061

Gruß Hermann

Geschrieben
  • Autor

Hallo alle zusammen, Hallo Hermannn,

Habe mir das Stellwerk angeschaut. Schade das man Dich vergrault hat und das Stellwerk nun auch nicht mehr da ist. Mir hat es gefallen, aber ich kann Dich verstehen.

So nun aber weiter mit dem Fortschritt des Bentheimer Bahnhofs. Hier die nächsten Bilder.

Gruß
FeuerFighter

Bild_001_________2020_03.01_______10h15m59s.thumb.jpg.64ad8b215b87f4b4e333ce1fd4f15eff.jpg

Hier seht Ihr die weitere Entwicklung in Blender und rechts oben die Einteilung für ein solches Projekt.

Bild_002_________2020_03.01_______10h16m55s.thumb.jpg.d2846d2e25d72f1987432ac6dacb7e63.jpg

Neu fertig geworden sind die Spitzen, der Schornstein und die Dachfenster sowie der Gaststättenbereich.

Bild_003_________2020_03.01_______10h17m23s.thumb.jpg.05b9a82ca9b9db75c6aa94012c244369.jpg

Auf der Rückseite sind das Bahnhofsschild und die Dachgestaltung neu hinzugekommen.

Gruß
FeuerFighter

Geschrieben
  • Autor

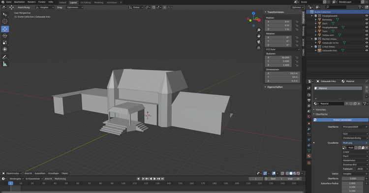
Hallo alle zusammen,

Danke für die gefällt mir Klicks.

Der weitere Fortschritt des Modells sieht wie folgt aus. Sieh Bilder unten.

Ich kann Euch aber noch nicht sagen ob es Die Modellprüfung der neuen selbsternannten Modellprüfer stand hält da ich kein Profi bin und sicherlich auch nicht werde.

Ich werde trotz allem Mal mit dem eigentlichen Ausbau anfangen und dann sehen wir weiter. Nach wie vor glaube ich ja immer noch das Neo als einziger zu entscheiden hat ob ein Modell in den Katalog kommt oder auch nicht.

Gruß
FeuerFighter

Bild_001_________2020_03.02_______12h07m29s.thumb.jpg.9d7ebe19791ef2461a37548a0b0a577a.jpg

Der Aufbau in Blender - Später werden noch einige Unterobjekte zusammengefasst. Nach der Erstellung des Grundmodells beginnt nun der Ausbau.

Bild_003_________2020_03.02_______12h08m48s.thumb.jpg.2896ae0b7f1aefea4de6b81dcac43da7.jpg

Ansicht von vorn. Neu ist der linke Anbau mit Treppe. Außerdem habe ich rechts das Dach etwas angehoben bzw. verstärkt.

Bild_004_________2020_03.02_______12h09m12s.thumb.jpg.1acbea0cca26312f036e247217201fcd.jpg

Ansicht von hinten. Die Fenster rechts habe jetzt Gardinen bekommen und die Schornsteine rechts sind gesetzt.

Bild_005_________2020_03.02_______12h09m32s.thumb.jpg.97a0276050233eb1c815a04d412944bb.jpg

Ansich zweite Seite hinten.

Bild_006_________2020_03.02_______12h13m28s.thumb.jpg.6e7154a9fff4d6530f89a272bf862bf1.jpg

Ansicht vorn von links.

Geschrieben
vor einer Stunde schrieb FeuerFighter:

Ich werde trotz allem Mal mit dem eigentlichen Ausbau anfangen und dann sehen wir weiter. Nach wie vor glaube ich ja immer noch das Neo als einziger zu entscheiden hat ob ein Modell in den Katalog kommt oder auch nicht.

Und warum sollte sich daran etwas ändern ?

lg max

Geschrieben

Hallo @FeuerFighter,

die Bilder geben schon einen sehr guten Eindruck von der Schönheit des Modells und die einzige Instanz, welche die Güte/Qualität des Modells zu Beurteilen hat, ist Neo.

Ich freue mich schon auf das Modell :D.

Schöne Grüße
SputniKK

Ach ja :x, die Uhren werden doch sicher die MBS-Zeit anzeigen :P.

Geschrieben
  • Autor

Hallo SputniKK,

vor 2 Stunden schrieb SputniKK:

Ach ja :x, die Uhren werden doch sicher die MBS-Zeit anzeigen

Natürlich, das ist sogar schon fertig.

und allen anderen Danke für die gefällt mir Klicks.

Gruß
FeuerFighter

 

Geschrieben
  • Autor

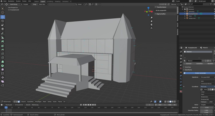
Hallo alle zusammen,

Danke für die gefällt mir Klicks und die netten Kommentare.

Inzwischen habe ich die Fenster und Türen ausgearbeitet sowie die Gaststätte mit Licht versehen. Obwohl das Modell doch recht umfangreich ist bin ich immer noch weit unter 3500 Polys und die LOD2 hat ca. 500 Polys.

Unten seht Ihr den Verlauf.

Gruß
FeuerFighter

Bild_001_________2020_03_03_______11h14m51s.thumb.jpg.5446edb35cb3ef85e02be412c2df7c15.jpg

Im Bild vorn seht Ihr die ausgeschnittene Fensterbeleuchtung. Das Licht wird für das Hauptgebäude, Anbau links und Anbau rechts einzeln schaltbar sein.

Bild_002_________2020_03_03_______11h17m34s.thumb.jpg.34975bf00ffca1b041adf84f8fc38d2d.jpg

Ansicht auf der Anlage

Bild_003_________2020_03_03_______11h19m56s.thumb.jpg.64bfe84226f70a4d199a3774964c166a.jpg

und hier die zurückgesetzten Fenster so dass ein schöner Fensterrahmen entsteht.

Geschrieben
  • Autor

Hallo alle zusammen,

Danke für die gefällt mir Klicks.

auch heute gibt es ein Update vom Bahnhof und ich zeige mal wie ich das mit dem ausschneiden der Fenster in Blender mache.

Da ich gelesen habe das es hier um Gewinner und Verlierer beim Modellbau geht möchte ich allen mitteilen dass ich an keinerlei Wettbewerb teilnehme und auch nicht wusste das es hier um einen Wettbewerb beim Modellbau geht. Ich baue lediglich Modelle für die Allgemeinheit und ob Ihr sie gut findet oder nicht beurteilt Ihr ja selbst. Ich persönlich freue mich über jeden der meine Modelle schön findet und sie in Gebrauch nimmt und Anhand der Downloadzahlen habe ich gesehen das es sehr viele von Euch sind.

Gruß
FeuerFighter

Bild_001_________2020_03.04_______09h38m24s.thumb.jpg.0aa1e6a14c2d284ee2a62fb1941da219.jpg

Heute habe ich die hinteren mittleren Fenster bearbeitet.

Bild_002_________2020_03.04_______09h38m49s.thumb.jpg.052b7e3415c1d65de667aa2e69c6578e.jpg

Die Fenster wurden dupliziert und separiert

Bild_003_________2020_03.04_______09h39m31s.thumb.jpg.1686c8a0492e80943cc32501cb49d136.jpg

und dann mit dem Messerwerkzeug zurecht geschnitten.

Bild_001_________2020_03.04_______11h17m14s.thumb.jpg.1510c7561005f654f9797ae2a5a0a458.jpg

Anschließend sieht es dann so aus

 

Bearbeitet von FeuerFighter

Geschrieben
  • Autor

Hallo alle zusammen,

Danke für die gefällt mir Klicks. Ich hoffe den Bahnhof diese Woche fertig zu bekommen.

Gruß

FeuerFighter

 

Bearbeitet von FeuerFighter
Beitrag geändert.

Geschrieben
  • Autor

Hallo alle zusammen,

Danke für die gefällt mir Klicks es hat mich gefreut.

Ich habe das Modell heute hoch geladen und es wird nach Freigabe durch Neo dann allen die es möchten zur Verfügung stehen. Die Uhren sind animiert und die Beleuchtung zum ein- und ausschalten ist in Hauptgebäude, Gasstätte und Anbau links unterteilt. Ich hoffe ich konnte Euch ein schönes und trotz allem ein Modell mit nicht zu vielen Polygonen zur Verfügung stellen.

Gruß

FeuerFighter

Bild_001_________2020_03.07_______09h13m18s.thumb.jpg.92e2776f1ddbbc93b072c0d2cd4849a5.jpg

764724411_BHFBadBantheim(1).thumb.jpg.f67b0ffa9d73e662b66570b6212e9782.jpg122615124_BHFBadBantheim(2).thumb.jpg.2ef74e157994d3f12056c5e0d21dcbbf.jpg1929402468_BHFBadBantheim(3).thumb.jpg.502cb0774095a5b31f91758c24fcc1cf.jpg1192184811_BHFBadBantheim(4).thumb.jpg.f08380867f70a3990380f06ceaa919f3.jpg1368107033_BHFBadBantheim(5).thumb.jpg.30cbf2e0a3f046902dd46448d6d97893.jpg2059472615_BHFBadBantheim(6).thumb.jpg.1a6cdb92bedacc06c8a263f894131f72.jpg

 

 

Bearbeitet von FeuerFighter
Beitrag war noch nicht fertig

Geschrieben

Hallo @FeuerFighter

vielen Dank, der Bhf kommt dann gleich auf die neue Anlage.....9_9

Gruß Maik

Geschrieben

Hallo FeuerFighter,

na der sieht wunderbar aus. Prima!(y)

Gruß Karl

Geschrieben
  • Autor

Hallo alle zusammen.

Danke für die gefällt mir Klicks  und die netten Kommentare.

Da Euch das Modell doch sehr gut gefällt habe ich noch eine kleine Steinkirche für Euch. Die beiden Menschen gehören nicht zum Modell und sind von fmkberlin.

Gruß
FeuerFighter

Bild_006_________2020_03.08_______08h00m23s.thumb.jpg.515f4f05309ca907bcac2ff26d8d565e.jpgBild_005_________2020_03.08_______08h00m05s.thumb.jpg.903b8182deb656d64718282e3de14081.jpg

 

Bearbeitet von FeuerFighter
Bilder waren falsch

Geschrieben

Hallo FeuerFighter,

auch ohne die Menschen :x ist Dir das Modell gut gelungen (y).

Schönen Sonntag
SputniKK

Geschrieben
  • Autor

Hallo alle zusammen,

ich freue mich das Euch die kleine Kirche / Kapelle gefällt. @SputniKK Danke für Deine netten Zeilen.

Deshalb bin ich schon wieder an etwas neuen dran. Ich versuche auch bei diesem Modell mit möglichst wenigen Polys und trotz allem guten Ausbau zu Recht zu kommen. Zurzeit liege ich bei knapp 3000 Polys. Die Vorlage für dieses Modell habe ich mal von Franz bekommen. Allerding hat es dort nur vorn Fenster, das war mir ein bisschen zu wenig. Ansonsten habe ich versucht es so gut wie möglich nachzubauen. Es ist natürlich noch nicht fertig.

Gruß
FeuerFighter

739611482_AltesStadthaus.thumb.jpg.28d0484107896473597b67f7e20e8159.jpg

 

Geschrieben

Hallo Werner, sehr schöne Texturierung(y)

lg max

Erstelle ein Benutzerkonto oder melde dich an, um zu kommentieren

Push-Benachrichtigungen konfigurieren

Chrome (Android)
  1. Tap the lock icon next to the address bar.
  2. Tap Permissions → Notifications.
  3. Adjust your preference.
Chrome (Desktop)
  1. Click the padlock icon in the address bar.
  2. Select Site settings.
  3. Find Notifications and adjust your preference.